Actualidad Institucional
PAA 2025
INFORME FINANCIERO 2024
MANUAL DE CONTRATACIÓN
ACUERDOS 2024
Ultimas noticias
La Importancia de la Educación Socioemocional en la Formación Integral de los Estudiantes
La salud mental y el bienestar emocional se han convertido en prioridades dentro de los...
¿Está la Educación Técnica Preparando a los Jóvenes para los Trabajos del Futuro?
En un mundo donde la automatización y la inteligencia artificial están cambiando radicalmente el mercado...
¿Cómo Reducir la Brecha Digital en la Educación Pública? Retos y Soluciones
La pandemia evidenció la profunda desigualdad en el acceso a la tecnología y conectividad en...
Formación Integral para el Futuro Académico y Laboral
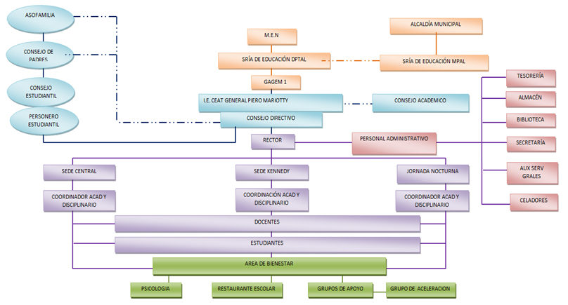
La Institución Educativa Ceat General Piero Mariotty es una entidad oficial que ofrece educación básica secundaria y media técnica, formando personas integrales en lo humano, científico y tecnológico, preparadas para estudios profesionales o para ingresar al mundo laboral mediante convenios con instituciones técnicas.



